Contributions
We welcome any kind of contribution to SedTRAILS is welcome, from a simple comment or a question, to a full fledged pull request.
A contribution can be made in the following cases:
You have a question.
You think you may have found a bug, including unexpected behavior.
You want to make changes to the code base to fix a bug, make improvements, or add a new functionality.
You want to update or documentation to SedTRAILS.
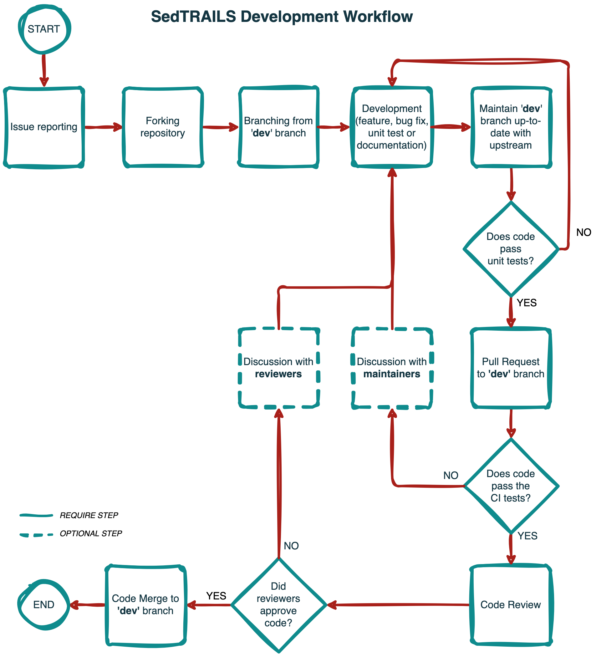
The figure below summarizes the workflow our team follows for developing SedTRAILS. We encourage contributors to adopt it whenever possible. The sections below outline the steps to make a contribution for each of the aforementioned cases.

A. You have a question
Use the search functionality here to see if someone already filed the same issue.
If your issue search did not yield any relevant results, open a new issue.
Apply the “Question” label. Additionally, apply other labels when relevant.
B. You think you may have found a bug
Use the search functionality here to see if someone already filed the same issue.
If your issue search did not yield any relevant results, open a new issue and provide enough information to understand the cause and the context of the problem. Depending on the issue, you may also want to include:
the SHA hashcode of the commit that is causing your problem
identifying information (name and version number) for dependencies you’re using
information about the operating system
the steps to reproduce the problem
C. You want to make changes to the code base
SedTRAILS is been developed for Python 3.11
Announce your plan
(important) Announce your plan to other developers before you start working. This announcement should be in the form of a (new) issue on the Github repository.
(important) Wait until a consensus is reached about your idea being a good idea.
Set up a local development environment to work on your changes
If you are a part of the SedTRAILS team and have write access to the SedTRAILS GitHub repository, skip to the section Develop your contribution. If you are a first-time contributor, follow the below steps:
Go to the SedTRAILS GitHub repository and click on ‘Fork’. This will create a copy of the SedTRAILS repository in your GitHub account.
Clone the project to your local computer:
git clone git@github.com:<your-username>/sedtrails.git
Change the directory
cd sedtrails
Add the upstream repository
git remote add upstream https://github.com/sedtrails/sedtrails.git
Now,
git remote -vwill show two remote repositories named:upstream, which refers to the SedTRAILS repositoryorigin, which refers to your personal fork
Develop your contribution
Create a branch from the
devbranch to work on your feature.git switch dev git checkout -b <my-feature>
If you are contributing via a fork, make sure to pull in changes from the ‘upstream’ repository regularly to stay up to date with the
devbranch on the base repository, while working on your feature branch. Follow the instructions here and here.Set up a development environment on your computer by installing SedTRAILS in development mode with the following command: (Consider using a virtual environment for this purpose.)
# On the root of the repository: pip install -e .[dev]
Set up your code editor to follow PEP 8 (remove trailing white space, no tabs, etc.). Maintian a good coding style by checking the code with Ruff.
Make sure the existing tests pass by running
pytestfrom the root of the repository.Write tests for any new lines of code you add.
Include in-code documentation in form of comments and docstrings. Use the numpydoc documentation style.
Update the user/developer documentation if relevant. Undocumented contributions will not be merged.
Submitting your contribution
Push your feature branch to (your fork of) the SedTRAILS GitHub repository.
Create a pull request; for an example, follow the instructions here.
Using keywords in issues and pull requests
If your pull request completes an issue, you would want to link that pull request to the specific issue it addresses. By doing so, when your pull request is merged, the issue will be closed automatically. To do this, you need to use one of the following keywords in your pull request’s description or in a commit message, followed by
#and the issue number (e.g.,#42):closeclosesclosedfixfixesfixedresolveresolvesresolved
Note that your pull request must be to the default branch (
dev). You can read more about it here on GitHub Docs.
D. You want to improve the SedTRAILS documentation
We use Sphinx and Markdown to write documentation for the SedTRAILS. The root of the documentation is the docs/ directory. For specific parts, ReStructuredText is also used.
Follow the same steps to set up a development environment for making changes to the code base.
Install the dependencies in
docs/requirements.txtusingpip install -r docs/requirments.txt(Sphnix will also be installed).Update the documentation using Markdown. If unfamiliar with writing Markdown for MyST consult their guides and documentation.
Make sure your contributions are built without errors. Go to the
docsdirectory in the terminal withcd docs/. Then, build the documentation usingmake html.Submit your contribution for review.
In case you think you have made a valuable contribution, but you don’t know how to write or run tests for it, or how to generate the documentation; don’t let this discourage you from making the pull request. The SedTRAILS Team can help you! Just go ahead and submit the pull request. But keep in mind that you might be asked to append additional commits to your pull request.